SA518 :U/V双频对讲机模块 收发频率独立 ,支持发送语音和数据
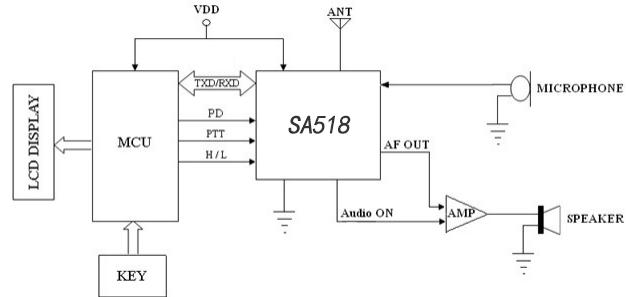
SA518是一款高性价比高集成的U/V双频的专业对讲机模块,它支持ESD静电保护,内置高速微控制器、高性能射频收发芯片及射频功放,并提供标准串口可与模块进行通讯,从而简单快捷地设置模块的相关参数并对收发功能进行控制。用户只需在此款模块上外接音频功放、麦克风、喇叭,即可作为一个小型的对讲机工作。简化的接口和超小的体积使此款模块得以广泛的应用,亦能方便快捷地嵌入到各项手持设备中,以提高终端产品的综合性能。
SA518严格使用无铅工艺生产和测试,符合RoHS、Reach的标准。
联系我们
产品规格书:SA518 UV双频无线数据语音对讲模块 V1.1.pdf
|
参数 |
测试条件 |
最小 |
典型 |
最大 |
单位 |
|
工作电压范围 |
|
3.3 |
4.2 |
5 |
V |
|
工作温度范围 |
|
-30 |
25 |
70 |
℃ |
|
电 流 消 耗 |
|||||
|
休眠电流 |
|
|
≤1 |
|
uA |
|
接收电流 |
|
|
76 |
|
mA |
|
发射电流(高功率) |
@4.0v,1W |
700 |
800 |
900 |
mA |
|
发射电流(低功率) |
@4.0V,0.5W |
500 |
600 |
700 |
mA |
|
发 射 射 频 参 数 |
|||||
|
工作频率范围 |
UHF |
400 |
|
470 |
MHz |
|
VHF |
136 |
|
174 |
MHz |
|
|
发射功率(高功率) |
@VCC=4.0V |
29 |
30 |
31 |
dBm |
|
发射功率(低功率) |
26 |
27 |
27.5 |
dBm |
|
|
调制灵敏度 |
@1.5KHz/2.5KHz频偏 |
|
10 |
|
mV |
|
音频调制失真 |
@1.5KHz/2.5KHz频偏 |
|
2 |
5 |
% |
|
信噪比 |
@1.5Khz/2.5KHz频偏 |
38 |
40 |
45 |
dB |
|
邻道功率 |
@12.5K offset |
|
-60 |
|
dBC |
|
CTCSS调制频偏 |
|
0.35 |
0.5 |
0.75 |
KHz |
|
接 收 射 频 参 数 |
|||||
|
接收灵敏度 |
13dB输出语音信呐比 |
-120 |
-124 |
|
dBm |
|
接收信噪比 |
@1.5KHz频偏 |
45 |
50 |
|
dB |
|
音频输出幅度 |
|
|
700 |
|
mV |
|
音频输出阻抗 |
|
|
200 |
|
OHm |
产品特点
- UHF频段:400~470 MHz
VHF频段:136~174 MHz
注:以上频率模块能同时支持
- 发射接收频率独立
- 带宽12.5KHz / 25KHz
- RSSI信号强度指示
- 开阔地传输距离为4-5公里
- 高接收灵敏度:-124 dBm
- 支持无线数据的收发传输
- 高集成小体积
- 38级CTCSS模拟亚音频码
- 166级正相、反相CDCSS数字亚音频
- 8级静噪
- 8级可调音量
- 高功率:常规1W,低功率500mW
- 宽范围工作电压3-5 V
- 内置EEPROM,数据掉电保存
- 采用 TCXO晶振,性能稳定
- ESD静电保护
应用领域
- 小型对讲机
- 无视对讲系统
- 楼宇小区安防系统
- 户外运动产品
- 音频监听系统


|
脚位编号 |
引脚定义 |
I/O |
电平标准 |
描 述 |
|
1 |
MIC_IN |
I |
|
咪头信号输入 |
|
2 |
UART-TX |
O |
0-3.3V |
串口发送数据口 |
|
3 |
UART-RX |
I |
0-3.3V |
串口接收数据口(注:在模块休眠模式下,用户设备需要输出低电平,以防漏电或导致复位不良) |
|
4 |
VOXEN |
I |
0-3.3V |
默认无功能(此脚可定制为“声控使能脚”,此版本不支持数据传输功能) |
|
5,6,15 |
NC |
|
|
|
|
7 |
ANT |
|
|
射频输入/输出脚(接50欧姆天线) |
|
8、9、10 |
GND |
- |
|
地线 |
|
11 |
VCC |
- |
3.3-5.0V |
外部正电源供电:3.3~5.0V |
|
12 |
H/L |
I |
0-3.3V |
高低功率输入脚,内部有上拉电阻,悬空或者拉高是高功率,拉低是低功率 |
|
13 |
PD |
I |
0-3.3V |
模块休眠脚,接高电平工作,接低电平休眠,默认低电平(无内部上拉) |
|
14 |
PTT |
I |
0-3.3V |
发射/接收控制脚,悬空或者拉高是接收模式,拉低是发射模式 |
|
16 |
AFOUT |
O |
|
音频输出脚,无驱动能力,要外加PA才能驱动喇叭 |
|
17 |
UPDATE |
O |
0-3.3V |
串口升级使能脚,拉低上电进入串口升级模式,正常悬空 |
|
18 |
Audio_ON |
O |
0-3.3V |
接收信号指示脚(可外接音频功放使能脚),正常高电平输出,收到信号后变成低电平 |
|
19、20 |
GND |
- |
|
地线 |

| 型号 | 认证 | 功率 | 尺寸(mm) | 频率(MHz) | 特点 | 规格书 |
|---|---|---|---|---|---|---|
| SA518 | 0.5W/1W | 24*39.5 | UHF:400~470 VHF:134~174 | 收发频率独立 ,能发送语音和数据 |
|
|
| SA528 | 0.5W/1W | 39.47*38.3 | UHF:400~470 VHF:134~174 | SA518应用板 |
|
|
| SA818Pro | FCC/CE(可过) | 500mW/1.5W | 35.6*19 | UHF:400~470 VHF:134~174 | 发射接收频率独立,支持数据传输 |
|
| SA828Pro | 500mW/1.6W | 48.81*28.41 | UHF:400~470 VHF:134~174 | SA818Pro应用板 |
|
|
| SA809 | 5W | 70.42*44.88 | 400~480 | 支持 DTMF 编码与解码 |
|
|
| SA818S | CE | 500mW/1W | 35.6*19.0*3.2 | UHF:400~480 VHF:134~174 | 支持 38 级 CTCSS 和 166 级 CDCSS |
|
| SA828 | 500mW/1.5W | 41.37*28.22 | UHF:400~480 VHF:134~174 | 一体化对讲机模块 |
|
|
| SA858 | 1W/4W | 59.4*21 | UHF:400~480 VHF:134~174 | 一体化对讲机模块 |
|
|
| SA868s | 2W | 35.6*19 | UHF:400~480 VHF:134~174 | 小型嵌入式设计 |
|
|
| SA878 | 2W | 39.5*24 | 400~480 | 与 DMR 模块引脚兼容 |
|
|
| SA618F22-C1 | FCC/CE | 160mW/22dBm | 30.2*20.1*3.28 | 420~510 | 全双工,MESH,8路并发 |
|
| DMR818S | FCC/CE | 0.5W/2W | 39.5*24*3.15 | UHF:400~470 VHF:134~174 350:320~400 | Tier II,0.5PPM 温补晶振;FLASH ;支持宽电压工作范围 |
|
| DMR828S | 38.88*53.34 | UHF:400~470 VHF:134~174 350:320~400 | DMR818S开发板 |
|
||
| DMR818S-5W | 2W/5W | 39.5*24*3.15 | UHF:400~470 VHF:134~174 350:320~400 | DMR818S功率升级版 |
|
|
| DMR858S | 59.1*24.1 | UHF:400~470 VHF:134~174 350:320~400 | DMR818S-5W应用板 |
|
||
| DMR858M | 38.69*58.31 | UHF:400~470 VHF:134~174 350:320~400 | 将DMR858S优化配件板 |
|
SA818S-CE:CE认证 对讲机模块 1W超高灵敏度 LNA电路 多频段可选
SA818Pro :语音数据对讲模块 支持无线数据传输
SA528:U/V双频对讲机应用模块 支持语音、数据通信 频率收发独立